
Things one should know before starting with MLOps
Publication Date
June 25th, 2022
Category
Blog
Reading Time
1 min
Author Name
Data Science Wizards
Building a machine learning model is just like making an algorithm that can perform a task like classification and regression. But when things come into production this machine learning model becomes just a block. Obviously, this block is useful in the whole architecture but alone it is just a decision-making algorithm. To make this model high performing we are required to plan a lot of things or make more blocks in the surrounding that can help the process to complete efficiently and effectively. MLOps is a set of practices that helps in streamlining the machine learning modeling procedures till the deployment in the production. Let’s know more about MLOps.
What is MLOps?
The MLOps can be considered as a set of practices/strategies/concepts/flow that we are required to use when a machine learning model is going to deploy in production. We can segregate the word MLOps into two sections: Machine Learning and DevOps.
Talking about machine learning, we can say it is a set of practices that mainly helps machines to understand and build methods that can learn. DevOps is also a combination of two words software development and IT operation. Purposely, DevOps aims to provide a scenario where the development lifecycles of various software can be shortened and continuity in delivery with higher quality can be maintained.
Looking at the above segregation we can say MLOps is a way to schedule processes in a way so that the development of machine learning programs can be maintained and the schedule can provide continuity in production. In more basic words we can say that the MLOps is a set of rules and regulations that makes a cycle between exploratory data analysis, data preparation, training, testing, deployment, inference, and monitoring.

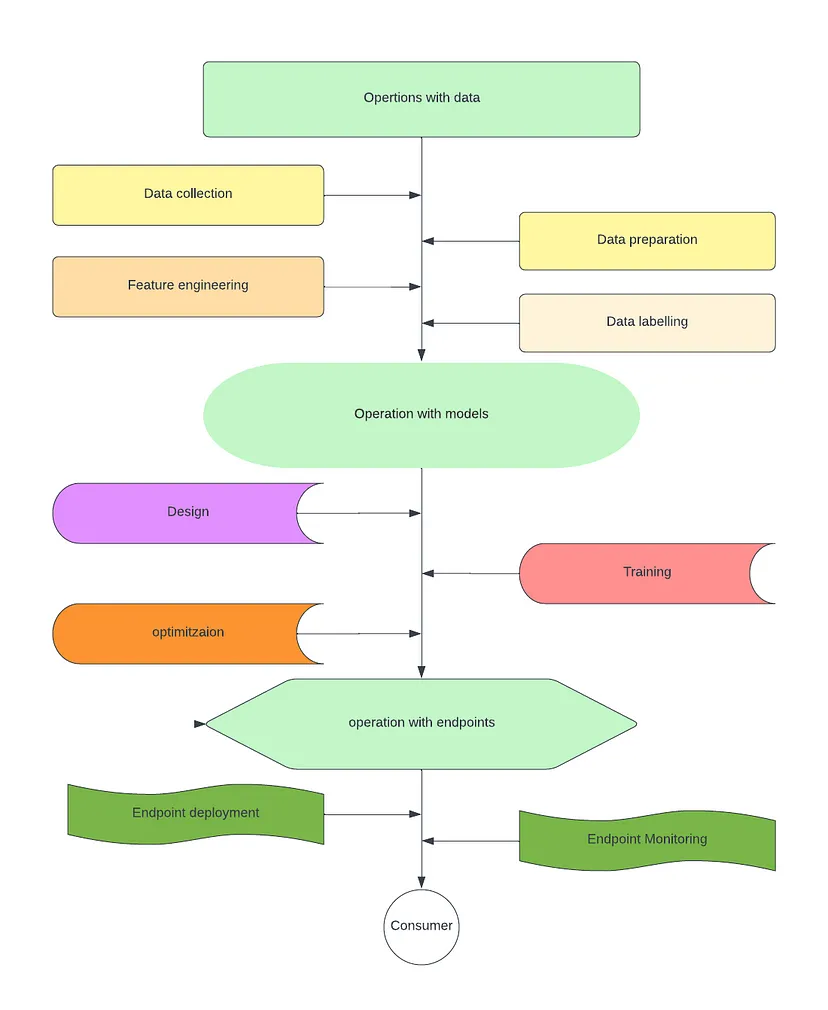
Let’s take a look at the basic steps that a team of data scientists need to take care of when a model is going for the production

All the steps in the above are in the lifecycle of the model and have their different spaces. proper connectivity between them is required to make a machine learning model high performing in the production while completing the business objective.
DevOps vs MLOps
We can also say that the DevOps and MLOps are different because software from the DevOps is getting replaced by machine learning but similar because of their aim. Using the set of practices defined under MLOps we aim to increase automation in building and verifying machine learning models and improve the quality of production models while taking business and regulatory requirements into consideration.
However, the principle of DevOps came before the principle of MLOps and we can also say that MLOps is an idea extracted from the DevOps, so the fundamentals of both of these are the same. But of course, extracted parts are always difficult and here MLOps are difficult in the following points.
- Development: making software work as required and making a machine learning model work as required will always have a big difference between them. Machine learning models acquire features like hyperparameters, data quality, and data quantity that are needed to set on an optimal level so that model can give a higher performance. This makes the development of the model time taking and requires a lot of effort and knowledge about the model, data, and required output.
- Team composition: in software development, we can find a team full of software development while model deployment in production requires a team composed of many data scientists, ML engineers, and software engineers. Because in MLOps consists of the process of different fields like exploratory data analysis, model development, experimentation, And software development.
- Testing; testing of the machine learning pipelines and model is difficult and time taking some time which varies according to the size and complexity of the data and model.
- Deployment: in machine learning, different types of deployment take part like offline and online deployment. Offline deployment can seem simple but when things come in the online development which includes multistep pipelines to automatically train the model as data arrives and deploy the model again makes the deployment part of the machine learning models difficult.
- Efficiency management: this also becomes difficult in the case of MLOps because there might be continuous changes in the data profile. Since data is one of the major components behind the accuracy of the machine learning models changes in data profile can harm the model’s efficiency. Also, a lot of effort is required to push in the data pipelines so that inaccurate data can be extracted from the pipelines.
There are some practices like source control, unit testing, integration testing, and continuous delivery module and packages has similar difficulties in both cases.
Benefits of MLOps
The major benefits of MLOps are as follows:
- Efficiency: One of the major aims of the MLOps is to make the development cycle of the machine learning model shortened making the data teams work more efficiently by developing models faster and delivering a high-performing deployment of the models and faster production.
- Scalability: MLOps can help in scaling the management and monitoring the thousands of machine learning models. Best practices can be developed and utilized to manage and monitor continuous integration, delivery, and deployment.
- Risk reduction: machine learning models are best when they are in the hand of critical observation and examination and MLOps can help in maintaining this by providing transparency between inflow and response of the requests.
Principles and practices for MLOps
In the above sections, we have taken a look at the steps and cycle of the components of the modeling cycle. Using these steps and components we can set principles and practices for the MLOps. The basic principles and practices an MLOps can apply to the development are as follows:
- Exploratory data analysis (EDA): this is a simple process using which a data ex[plains itself to a data analyst and data scientist. This process helps in exploring the data. Iteratively exploring the data makes us sure what portion of the data can help in fulfilling the business perspective.
- Data preparation: model takes the data in different forms. Maybe there are chances that the data which is generated is not in the form supported by the model. So transforming the data according to the model is required and preparing the data for the model can require efforts from the data team.
- Feature engineering: prepared data is not always the best requirement of the model. Sometimes having useless columns in the data makes the performance of the model worse and to prevent the model from performing worse feature engineering is a required process that helps in extracting only important features from the data.
- Model training and tuning: after finding the best fit data for the model training of the model requires fine-tuning the model. If done so well the model can become high performing. Various library packages and modules are required to import into the pipeline at this time. One other option that can be chosen is AutoML which helps in tuning and selecting the model automatically.
- Model testing and governance: track the model performance using the validation and test data to validate the model. Manage the versioning, artifacts, and transitions of the model through its life cycle. Collaborate this report with the models using some open-source platforms such as Kubeflown from Kubernetes.
- Model inference and serving: after providing the testing and governance rule, set rules for managing and analyzing the model refreshes, inference request times, and other production requirements. Perform testing and QA of the model. CI/CD tools can be utilized in this phase to automate the testing pipeline.
- Model deployment and monitoring: best fit model can be sent to the production after automating permissions and clustering. Enable REST API model endpoints.
- Automate model retraining: set some optimal rules to provide alerts in such situations where the model start drifting due to the presence of faulty training and inference data.
Final words
In this article, we have discussed MLOps which is a set of practices similar to DevOps but applying machine learning models in place of software makes it different. Along with this, we have discussed the difference between DevOps and MLOps, the benefits of MLOps, and the Principles and practices for MLOps.
Get a Full Demo
Fill out the form
Get a Walkthrough
Fill out the form







